Strojony wzmacniacz rezonansowy
Wzmacniacze ze strojonymi stopniami zrealizowanymi na elementach dyskretnych stanowią specyficzną grupę układów wzmacniających, które znajdują zastosowanie tam, gdzie parametry wzmacniaczy operacyjnych okazują się niewystarczające dla danej aplikacji.
Cel
Celem tego ćwiczenia laboratoryjnego jest zbadanie charakterystyki wzmacniaczy ze strojonymi stopniami.
Podstawy
Wymagania systemów komunikacyjnych dotyczące obsługiwanego pasma często przekraczają ograniczenia wzmacniaczy operacyjnych. W takich przypadkach często stosuje się dyskretne wzmacniacze strojone. Częstotliwość pracy jest zwykle ustawiana obwodem rezonansowym LC (cewka-kondensator połączone równolegle) umieszczanym w kolektorze (lub drenie), zamiast rezystora. Jeden z takich obwodów pokazano na rys. 1.

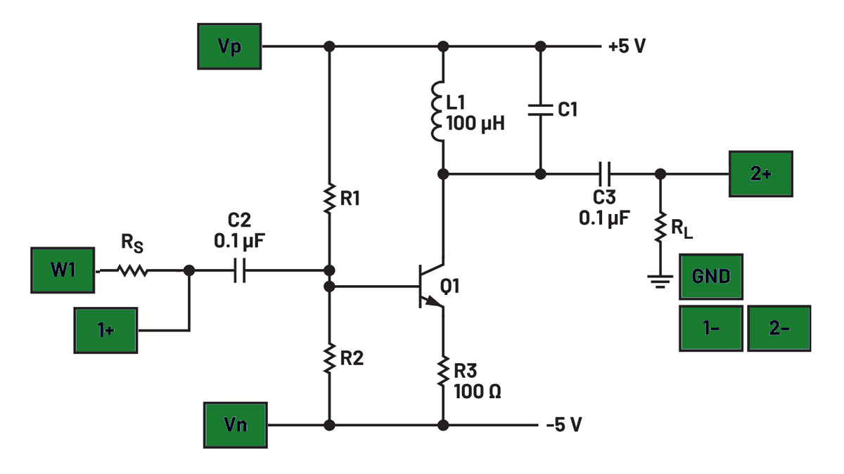
Rys. 1. Wzmacniacz w konfiguracji ze wspólnym emiterem z rezonansowym obciążeniem wyjściowym
Równoległy obwód rezonansowy LC określa charakterystykę częstotliwościową wzmacniacza. Istnieje częstotliwość, przy której zrównują się reaktancje XL = XC. Częstotliwość ta, zwana częstotliwością rezonansową fR, jest określona wyrażeniem:

Wiemy, że w cewce indukcyjnej wstępuje zjawisko samorezonansu1 wynikające z pojemności pasożytniczej. Podczas projektowania wzmacniaczy rezonansowych konieczne jest uwzględnianie tego parametru. W idealnym obwodzie rezonansowym prąd cewki opóźnia prąd kondensatora o 180°, a całkowity prąd obwodu jest w rezonansie równy zero. W rezultacie, dla częstotliwości fR impedancja równoległego obwodu rezonansowego jest bardzo wysoka (teoretycznie nieskończona). Wzmocnienie napięciowe wzmacniacza ze wspólnym emiterem osiąga maksymalną wartość, gdy impedancja obciążenia kolektora jest maksymalna, co odpowiada pracy przy częstotliwości fR.
Gdy częstotliwość wejściowa (fIN) jest niższa od fR, impedancja obwodu zmniejsza się i ma charakter indukcyjny. Gdy fIN jest wyższa niż fR, impedancja obwodu ponownie spada, ale ma charakter pojemnościowy. Przy fR impedancja obwodu kolektora osiąga wartość maksymalną. W rezultacie wzmocnienie dostrojonego wzmacniacza ze wspólnym emiterem2 również osiąga wartość maksymalną.
Symulacje wstępne
Narysuj w symulatorze schemat dostrojonego wzmacniacza, który będzie poddany badaniu, jak pokazano na rys. 1. Oblicz wartości rezystorów polaryzujących, R1 i R2, tak aby przez rezystor emiterowy R3 o rezystancji 100 Ω płynął prąd 5 mA. W tranzystorze NPN Q1 będzie on w przybliżeniu równy prądowi kolektora. Załóżmy, że obwód jest zasilany napięciem 10 V. Upewnij się, że suma R1 i R2 (całkowita rezystancja dzielnika polaryzującego bazę tranzystora) jest tak wysoka, jak to możliwe. Pozwoli to uzyskać jak największą impedancję wejściową wzmacniacza. Ustaw wejściowe i wyjściowe kondensatory sprzęgające C2 i C3 na 0,1 μF. Oblicz taką pojemność C1, aby częstotliwość rezonansowa, przy indukcyjności L1 równej 100 μH, była bliska 500 kHz. Wykonaj przemiatanie małego sygnału AC na wejściu i wykreśl amplitudę i fazę przebiegu wyjściowego. Zapisz te wyniki, aby porównać je z pomiarami wykonanymi w rzeczywistym układzie.
Materiały
- ADALM2000 – uniwersalny zestaw pomiarowy
- Płytka prototypowa i zestaw przewodów połączeniowych
- tranzystor 2N3904 NPN
- cewka 100 μH (także inne cewki o różnych indukcyjnościach)
- kondensatory 0,1 μF – 2 szt.
- rezystor 100 Ω
- Inne rezystory i kondensatory według potrzeb
Wskazówki
Zbuduj układ pokazany na rys. 2 na płytce prototypowej. Na podstawie symulacji przeprowadzonych przed pomiarami wybierz wartości rezystorów polaryzujących R1 i R2 tak, aby przy rezystorze emiterowym R3 100 Ω, prąd kolektora w tranzystorze NPN Q1 wynosił od 5 mA do 10 mA. Załóżmy, że obwód jest zasilany napięciami +5 V i -5 V dostępnymi w zestawie ADALM (łącznie 10 V). Upewnij się, że suma R1 i R2 (całkowita rezystancja) jest tak wysoka, jak to możliwe, aby utrzymać jak największą impedancję wejściową stopnia wzmacniacza. Ponownie, w oparciu o symulacje, oblicz wartość C1 tak, aby częstotliwość rezonansowa z cewką L1 o indukcyjności 100 μH była bliska 500 kHz. Wybierz pojemność kondensatora z typoszeregu. Możesz połączyć dwa kondensatory szeregowo lub równolegle, aby zbliżyć się jak najbardziej do obliczonej wartości. Oblicz nową częstotliwość rezonansową na podstawie ostatecznej pojemności C1. Możesz próbować uwzględnić wpływ pasożytniczej pojemności cewki, którą można określić mierząc rezonans własny cewki indukcyjnej.1

Rys. 2. Wzmacniacz rezonansowy w układzie ze wspólnym emiterem
Maksymalne wzmocnienie dostrojonego wzmacniacza może być bardzo wysokie. Będziemy musieli nieznacznie stłumić sygnał wyjściowy z generatora AWG1, wybierając wartość RS, która jest 2 do 3 razy większa niż równoległe połączenie R1 i R2 (rezystancja wejściowa wzmacniacza). Rezystancja rezystora RL, który stanowi obciążenie wzmacniacza, określa również maksymalne wzmocnienie wzmacniacza. Do początkowych pomiarów rezystor RL należy odłączyć. Przybliżona rezystancja wejściowa oscyloskopu równa 1 MΩ będzie symulować RL.
Konfiguracja sprzętu
Zielone kwadraty na schemacie wskazują punkty, do których należy podłączyć moduł ADALM2000 – jego generator AWG, kanały oscyloskopu i zasilacze. Pamiętaj, aby włączyć zasilacze dopiero po dwukrotnym sprawdzeniu połączeń, które powinny być wykonane jak na rys. 3.

Rys. 3. Połączenia strojonego wzmacniacza ze wspólnym emiterem na płytce stykowej
Procedura
Otwórz oprogramowanie analizatora sieci z głównego okna programu Scopy. Skonfiguruj przemiatanie tak, aby rozpoczynało się przy 10 kHz i zatrzymywało przy 10 MHz. Ustaw amplitudę na 200 mV, a offset na 0 V. Na wykresie Bode’a ustaw górną wartość magnitudy na 60 dB, a cały zakres na 80 dB. Ustaw górną wartość fazy na 180°, a zakres na 360°. W obszarze Kanały oscyloskopu kliknij opcję „Użyj kanału 1 jako odniesienia”. Ustaw liczbę kroków przemiatania na 100.
Uruchom pojedyncze przemiatanie częstotliwości. Powinieneś zobaczyć wykresy amplitudy i fazy w funkcji częstotliwości, które wyglądają bardzo podobnie do wyników symulacji. Po ustaleniu, że maksymalne wzmocnienie wzmacniacza występuje w pobliżu 500 kHz, można zmniejszyć zakres przemiatania częstotliwości, rozpoczynając od 100 kHz i kończąc na 1 MHz. Pamiętaj, aby wyeksportować wszystkie dane przemiatania częstotliwości do pliku .csv w celu dalszej analizy w programie Excel lub MATLAB®. Przykładowy wykres z programu Scopy przedstawiono na rys. 4.

Rysunek 4. Dostrojony wzmacniacz ze wspólnym emiterem z RL równym 1 MΩ
Teraz dodaj do układu rezystor obciążenia RL. Zacznij od 100 kΩ i wykonaj nowy pomiar. Zanotuj maksymalne wzmocnienie i częstotliwość. Porównaj to z wynikiem uzyskanym przy użyciu samego wejścia oscyloskopu jako obciążenia. Wypróbuj kolejno niższe wartości RL: 10 kΩ i 1 kΩ itd. Zanotuj i porównaj wyniki pomiarów.
Powielacz częstotliwości
Powielacz częstotliwości lub generatory harmonicznych to specjalna klasa wzmacniaczy, które pracują 3 do 10 razy poniżej normalnej wartości odcięcia. Są one używane do generowania częstotliwości wyjściowej, która jest wielokrotnością (harmoniczną) niższej częstotliwości wejściowej.
Dostrojony obwód wzmacniacza z rys. 2 może działać jako powielacz częstotliwości. Załóżmy, że do wejścia takiego wzmacniacza doprowadzamy sygnał prostokątny o częstotliwości 167 kHz. Jeśli jego 3. harmoniczna będzie dostatecznie duża, to sygnał wyjściowy wzmacniacza będzie zawierał głównie głównie składową o częstotliwości 500 kHz, dla której wzmocnienie jest największe. Możemy więc uznać, że częstotliwość wejściowa została 3-krotnie powielona. Częstotliwość podstawowa i inne harmoniczne sygnału wejściowego zostaną znacznie zredukowane przez dostrojony charakter obwodu LC. Piąta harmoniczna (kwintupler częstotliwości) ze względu na swój niski poziom jest praktycznie poza rozsądnym zakresem powielacza – sygnał wyjściowy jest zbyt mały.
Wskazówki
Oblicz nowe wartości dzielników rezystora polaryzacji wejściowej, R1 i R2, tak aby tranzystor Q1 był nominalnie odcięty (IC=0) przy braku sygnału wejściowego. Idealne przebiegi sinusoidalne nie zawierają żadnych harmonicznych, więc ustaw AWG1 tak, aby wytwarzał przebieg prostokątny o częstotliwości równej 1/3 częstotliwości rezonansowej zmierzonej we wcześniejszych testach. Aby wygenerować duże harmoniczne, ustaw symetrię na 20% (stan wysoki przez 20% okresu). Konieczne będzie zwiększenie amplitudy impulsu wejściowego do ponad 2 V lub usunięcie rezystora źródła tłumienia wejściowego RS.
Procedura
Powielacze częstotliwości to najczęściej wzmacniacze przebiegów impulsowych pracujące w klasie C. Mimo, że prąd kolektora płynie impulsowo, zmienne napięcie na tej końcówce ma kształt sinusoidalny. Wynika to z działania obwodu kolektorowego. Użyj jednego z kanałów oscyloskopu do monitorowania impulsów prądu kolektora poprzez pomiar napięcia na rezystorze emitera R3 (prąd kolektora różni się tylko nieznacznie od prądu kolektora – przyp. red.). Przykładowy wykres z programu Scopy przedstawiono na rys. 5.

Rys. 5. Przebieg wyświetlany w kanale 2 to napięcie na rezystorze emitera R3
Ulepszony dostrojony stopień wzmacniacza
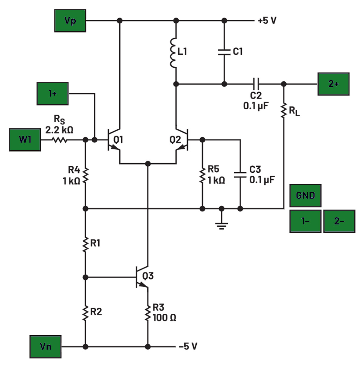
Układ pokazany na rys. 6, to bardziej uniwersalna wersja dostrojonego stopnia wzmacniacza, w którym zastosowano parę różnicową NPN3 z rezonansowym obciążeniem wyjściowym LC.

Rys. 6. Stopień wzmacniacza różnicowego z rezonansowym obciążeniem wyjściowym typu single-ended
Materiały
- ADALM2000 Active Learning Module
- Płytka prototypowa bez lutowania i zestaw przewodów połączeniowych
- tranzystor 2N3904 NPN
- para tranzystorów SSM2212 NPN
- cewka 100 μH (różne cewki o innych wartościach)
- kondensatory 0,1 μF (oznaczone 104) – szt. 2
- rezystor 100 Ω
- rezystory 1 kΩ – szt. 2
- rezystory 2,2 kΩ – szt. 2
- Inne rezystory i kondensatory według potrzeb
Wskazówki
Zbuduj układ z rys. 6 na płytce prototypowej. Q1 i Q2 to fabrycznie sparowane tranzystory zawarte w układzie scalonym SSM2212. Wybierz wartości rezystorów polaryzujących R1 i R2 tak, aby prąd kolektora tranzystora Q3 był wynosił od 5 mA do 10 mA, przy założeniu, że rezystor emiterowy R3 ma rezystancję 100 Ω. W tym przypadku dzielnik rezystorowy R1, R2 jest zasilany napięciem między masą a zasilaniem -5 V. Użyj tej samej kombinacji L1 i C1 jak w poprzednim stopniu wzmacniacza.
Konfiguracja sprzętu
Zielone kwadraty na schemacie wskazują, miejsca, do których należy podłączyć AWG modułu ADALM2000, kanały oscyloskopu i zasilacze. Pamiętaj, aby włączyć zasilacze dopiero po dwukrotnym sprawdzeniu okablowania. Połączenia płytki stykowej przedstawiono na rys. 7.

Rys. 7. Stopień wzmacniacza różnicowego z pojedynczym obciążeniem rezonansowym zmontowany na płytce drukowanej
Procedura
Otwórz oprogramowanie analizatora sieci z głównego okna programu Scopy. Skonfiguruj przemiatanie tak, aby rozpoczynało się przy 10 kHz i zatrzymywało przy 10 MHz. Ustaw amplitudę na 200 mV i offset na 0 V. W skali Bode’a ustaw górną wartość magnitudy na 50 dB i zakres na 80 dB. Ustaw górną wartość fazy na 180°, a zakres na 360°. W obszarze kanałów oscyloskopu kliknij opcję Channel 1 as reference. Ustaw liczbę kroków przemiatania na 500.
Podobnie jak w pierwszym eksperymencie, uruchom pojedyncze przemiatanie częstotliwości. Po ustaleniu, że maksymalne wzmocnienie wzmacniacza występuje w pobliżu 500 kHz, można zmniejszyć zakres przemiatania częstotliwości tak, aby rozpocząć od 100 kHz i zatrzymać na 1 MHz. Pamiętaj, aby wyeksportować dane do pliku .csv w celu dalszej analizy w programie Excel lub MATLAB. Przykładowy wykres z programu Scopy przedstawiono na rys. 8.

Rys. 8. Ulepszony dostrojony wzmacniacz z RL równym 1 MΩ
Tak jak poprzednio, dodaj do układu rezystor obciążenia RL. Zacznij od 100 kΩ i wykonaj nowy pomiar. Zanotuj maksymalne wzmocnienie i częstotliwość. Porównaj to z wynikiem uzyskanym przy użyciu samego wejścia oscyloskopu jako obciążenia. Wypróbuj kolejno niższe wartości RL, takie jak 10 kΩ i 1 kΩ itd. Zanotuj i porównaj wyniki pomiarów. Powinny być podobne do wyników uzyskanych w pierwszym eksperymencie.
Eksperyment bonusowy
Stosując sprzężenie pojemnościowe dla sygnału modulującego o częstotliwościach akustycznych generowanego w 2. kanale generatora (AWG2) wprowadzone do bazy lub emitera tranzystora źródła prądowego Q3 można uzyskać modulację amplitudy.
Dodanie 2-biegunowego filtra górnoprzepustowego na wejściu
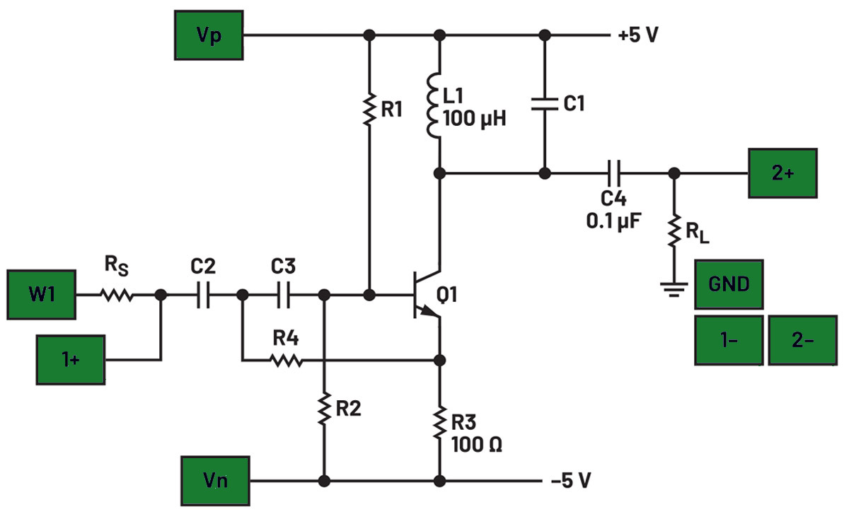
Czasami pożądane jest dołączenie prostego aktywnego filtra górnoprzepustowego na wejściu wzmacniacza jednostopniowego. Obwód pokazany na rys. 9 to 2-biegunowy filtr o jednostkowym wzmocnieniu. Filtr ten jest można wygodnie umieszczać w większym układzie, ponieważ zawiera niewiele elementów i nie zajmuje dużo miejsca.
Taki aktywny filtr górnoprzepustowy jest dość prosty, zastosowano nim tylko cztery rezystory, dwa kondensatory i pojedynczy tranzystor. Warunki pracy tranzystora są ustawione standardowo. Podobnie jak na rys. 1, R1 i R2 służą do ustawienia punktu pracy tranzystora. R3 ro rezystor emiterowy, który ustawia prąd kolektora tego tranzystora.
Elementy filtrujące są zawarte w bloku ujemnego sprzężenia zwrotnego od emitera tranzystora do wejścia. Elementy tworzące filtr to kondensatory C2, C3, rezystor R4 i kombinacja równoległa (dla sygnałów zmiennych) rezystorów R1 i R2, przy założeniu, że rezystancja wejściowa od strony bazy tranzystora jest bardzo wysoka i można ją zignorować.

Dotyczy to wartości, przy których można zignorować wpływ samego tranzystora w obwodzie filtra górnoprzepustowego, tj.:

gdzie:
β – wzmocnienie prądowe tranzystora
f0 – częstotliwość odcięcia filtra górnoprzepustowego
π = 3,14159
Równania określające wartości elementów są odpowiednie dla filtru Butterwortha, który zapewnia maksymalnie płaską charakterystykę w paśmie przepustowym kosztem osiągnięcia ostatecznego spadku tak szybko, jak to możliwe. Taki rodzaj filtra został wybrany, ponieważ jest on odpowiedni do większości zastosowań, a obliczenia matematyczne nie są skomplikowane.
Materiały
- ADALM2000 Active Learning Module
- płytka stykowa i zestaw przewodów połączeniowych
- tranzystor 2N3904 NPN
- cewka 100 μH (różne cewki o innych wartościach)
- kondensator 0,1 μF
- rezystor 100 Ω
- Inne rezystory i kondensatory według potrzeb
Wskazówki
Zbuduj układ z rys. 9 na płytce stykowej. Użyj tych samych wartości rezystorów polaryzujących R1 i R2, których użyłeś w eksperymencie 1 (rys. 2). Użyj tej samej kombinacji L1 i C1, co w poprzednim wzmacniaczu. Korzystając z powyższego wzoru na częstotliwość f0 odcięcia górnoprzepustowego, oblicz wartości dla C2, C3 i R4, które zapewnią częstotliwość leżącą ponad dwie oktawy poniżej częstotliwości rezonansowej L1 i C1. Na przykład, jeśli fR jest równa 500 kHz, należy przyjąć wartość f0 równą 125 kHz.

Rys. 9. Dodanie 2-biegunowego górnoprzepustowego filtra wejściowego do dostrojonego wzmacniacza
Konfiguracja sprzętu
Zielone kwadraty na schemacie wskazują punkty, do których należy podłączyć AWG modułu ADALM2000, kanałów oscyloskopu i zasilaczy. Pamiętaj, aby włączyć zasilacze dopiero po dwukrotnym sprawdzeniu okablowania (rys. 10).

Rys. 10. Połączenie na płytce stykowej
Procedura
Otwórz narzędzie analizatora sieci z głównego okna programu Scopy. Skonfiguruj przemiatanie tak, aby rozpoczynało się od 10 kHz i kończyło przy 10 MHz. Ustaw amplitudę na 200 mV, a offset na 0 V. W skali Bode’a ustaw górną wartość magnitudy na 30 dB, a zakres na 60 dB. Ustaw górną wartość fazy na 180°, a zakres na 360°. W obszarze kanałów oscyloskopu kliknij opcję Channel 1 as reference. Ustaw liczbę kroków przemiatania na 100.
Podobnie jak w pierwszym eksperymencie, uruchom pojedyncze przemiatanie częstotliwości. Kanał 2. oscyloskopu dołącz przez kondensator sprzęgający C4 do kolektora Q1. Będzie on mierzyć odpowiedź wejściowego filtra górnoprzepustowego, powinien więc być dołączony przez kondensator sprzęgający C4 do bazy tranzystora Q1. Pamiętaj, aby wyeksportować dane do pliku .csv w celu dalszej analizy w programie Excel lub MATLAB. Porównaj krzywe odpowiedzi z krzywymi zmierzonymi dla obwodu na rys. 2. Wypróbuj różne kombinacje wartości dla C2, C3 i R4, aby zobaczyć, jak zmienia się odpowiedź częstotliwościowa. Przykładowy wykres z programu Scopy pokazano na rys. 11.

Rys. 11. Wynik dla RL równego 1 MΩ
Pytania
- Jakie elementy są powszechnie używane do strojenia wzmacniaczy, gdy wzmacniacze operacyjne nie są odpowiednie dla wymagań wysokiej częstotliwości?
- Co dzieje się z impedancją równoległego obwodu rezonansowego przy jego częstotliwości rezonansowej i jak wpływa to na wzmocnienie napięciowe wzmacniacza ze wspólnym emiterem?
- Jaka jest podstawowa funkcja filtra górnoprzepustowego wspomnianego w tekście i jak wpływa on na sygnał wejściowy wzmacniacza?
Odpowiedzi można znaleźć na blogu StudentZone.
Odniesienia
1 „Activity: Inductor Self Resonance.” Analog Devices, Inc., June 2020.
2 „ADALM2000 Activity: Common Emitter Amplifier.” Analog Dialogue, Vo. 54, No. 2, June 2020.
3 „ADALM2000 Activity: BJT Differential Pair.” Analog Dialogue, Vo. 55, No. 2, June 2021.
Opracowanie: Jarosław Doliński


Zastosowanie zestawu ADALM2000 do pomiarów wzmacniacza sprzężonego transformatorowo
Podstawowe konfiguracje wzmacniaczy operacyjnych
Wzmacniacz audio z mikrofonem elektretowym (eksperyment) 





