[RAQ] Przetwornica podwyższająca napięcie (boost) łączy technologię Silent Switcher i odłączanie wejścia w celu zapewnienia wydajności oraz ochrony
Pytanie
Jakie są obawy związane z projektowaniem i stosowaniem przetwornic podwyższających napięcie?

Odpowiedź
Niektóre kluczowe problemy związane z przetwornicami podwyższającymi napięcie, to wysoki poziom szumu przełączania, ograniczenia wydajności i brak mechanizmów zabezpieczających. Wysoki poziom szumu przełączania może prowadzić do zwiększonych zakłóceń elektromagnetycznych (EMI), co może utrudniać spełnienie norm regulacyjnych dotyczących EMI. Wydajność przetwornicy podwyższającej napięcie spada wraz ze wzrostem stosunku napięcia wyjściowego do napięcia wejściowego z powodu zwiększonej straty mocy w przełącznikach i cewce indukcyjnej. Przetwornice podwyższające napięcie nie są zabezpieczone przed zwarciami i innymi usterkami, często wymagają więc dodatkowych elementów zewnętrznych. W artykule przedstawiono małą, wydajną i cichą monolityczną synchroniczną przetwornicę podwyższającą napięcie, która rozwiązuje niektóre z tych problemów.
Wprowadzenie
Tradycyjne synchroniczne przetwornice podwyższające napięcie zapewniają niewielką ochronę przed zwarciami na wyjściu lub nie zapewniają jej wcale. Ze względu na topologię przetwornicy podwyższającej napięcie, gdy wyjście jest zwarte do masy, powstaje bezpośrednia ścieżka od wejścia do masy, co powoduje pobór dużego prądu, który może mieć katastrofalne skutki dla urządzenia. Opisana dalej monolityczna synchroniczna przetwornica podwyższająca napięcie jest natomiast wyposażona w funkcję zabezpieczenia przed zwarciem. Monitoruje ona i odłącza wejście w przypadku zwarcia, chroniąc w ten sposób urządzenie przed potencjalnym uszkodzeniem.
Układ scalony LT8342 integruje przełączniki mocy 40 V, 9 A z programowalnym napięciem wyjściowym do 36 V. Obsługuje również szeroki zakres napięcia wejściowego od 2,8 V do 40 V i ma tryb pracy PassThru™ stosowany w warunkach, gdy VIN≥VOUT. Układ LT8342 charakteryzuje się niskim prądem spoczynkowym pinów VIN w trybie Burst Mode® i może być programowany, a także synchronizowany przebiegiem o częstotliwości do 3 MHz. Pozwala to zmniejszyć rozmiar elementów zewnętrznych i rozmiar cewki indukcyjnej. W układzie została zastosowana architektura Silent Switcher®, dzięki której zminimalizowano emisję zakłóceń elektromagnetycznych przy jednoczesnym zapewnieniu wysokiej sprawności. Jest on dostępny w kompaktowej obudowie LQFN o wymiarach 4 mm × 4 mm.
Wysokowydajne zasilanie 24 V, 3 A
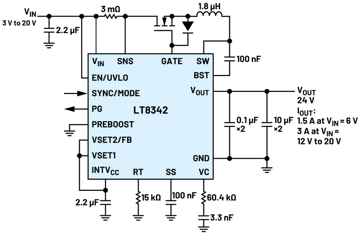
Na rys. 1 przedstawiono zastosowanie przetwornicy podwyższającej napięcie do 24 V z wbudowaną ochroną przed zwarciem wyjściowym. Jeśli napięcie wejściowe jest wyższe niż 12 V, układ może dostarczać maksymalny prąd obciążenia 3 A. Częstotliwość przełączania jest przy tym ustawiona na 2 MHz, dla której do wyprowadzenia RT dołączony jest rezystor 15 kΩ .

Rys. 1. Przetwornica podwyższająca napięcie 2 MHz, 24 V z zabezpieczeniem przed zwarciem wyjścia
Poprzez konfigurację pinu SYNC/MODE przetwornica podwyższająca napięcie może, w zależności od potrzeb aplikacji, pracować w trybie Burst lub w trybie pomijania impulsów (pulse-skipping). Tryb Burst zapewnia wyższą sprawność w warunkach małego obciążenia, natomiast tryb pomijania impulsów zmniejsza tętnienia wyjściowe. Na rys. 2 przedstawiono sprawność aplikacji 24 V działającej w trybie Burst, gdy SYNC/MODE = 0 V. Sprawność pozostaje powyżej 70% w warunkach niewielkiego obciążenia i może osiągnąć wartość szczytową ponad 95% przy 3 A, gdy napięcie wejściowe wynosi 20 V.

Rys. 2. Sprawność i strata mocy w funkcji prądu w trybie impulsowym (SYNC/MODE = 0 V)
Niski prąd IQ
W trybie Burst układ LT8342 dostarcza małe pojedyncze impulsy prądu w celu utrzymania napięcia wyjściowego, po których następuje okres uśpienia. W tym stanie pin VIN pobiera prąd o natężeniu tylko 9 µA bez włączonej ochrony przed zwarciem, lub 28 µA, gdy ochrona przed zwarciem jest aktywna. W miarę zmniejszania się obciążenia układ spędza coraz więcej czasu w trybie uśpienia, co w takich warunkach poprawia sprawność. Dodatkowo, gdy układ LT8342 jest w trybie wyłączenia, zużywa tylko 350 nA wejściowego prądu spoczynkowego.
Wyniki emisji CISPR 25 klasy 5
W układzie LT8342 został zaimplementowany opcjonalny tryb modulacji częstotliwości z rozpraszaniem widma (SSFM) oraz architekturę Silent Switcher. Cechy te zapewniają dodatkową minimalizację emisji zakłóceń elektromagnetycznych. Gdy tryb SSFM jest włączony poprzez konfigurację pinu SYNC/MODE, częstotliwość wewnętrznego generatora zmienia się między wartością zaprogramowaną a wartością około 13% wyższą. Wyniki pomiarów emisji EMI przewodzonej i promieniowanej, zgodnie z normami CISPR 25 klasy 5, przedstawiono odpowiednio na rysunkach 3 i 4. Tryb SSFM można również aktywować w trybie Burst lub w trybach pomijania impulsów. Zapewniona jest wówczas zarówno niska emisja EMI, jak i wysoka sprawność.

Rys. 3. Wyniki pomiarów emisji przewodzonej EMI (szczyt CISPR 25 klasy 5)

Rys. 4. Wyniki emisji promieniowanej EMI (szczyt CISPR 25 klasa 5)
Zabezpieczenie przed zwarciem
Omawiana przetwornica ma wbudowany mechanizm zabezpieczający przed zwarciem wyjścia. Zapobiega on uszkodzeniom w przypadku zwarcia wyjścia. Zewnętrzny rezystor pomiarowy i tranzystor FET z kanałem N połączone szeregowo z wejściem przetwornicy monitorują prąd i w razie potrzeby odłączają wejście. Gdy prąd przepływający przez rezystor pomiarowy wzrośnie na tyle, że osiągnie próg napięcia wewnętrznego komparatora, pin GATE zostaje dołączony do masy, wyłączając zewnętrzny tranzystor FET i ograniczając prąd zwarciowy cewki. Typową reakcję układu na zwarcie wyjścia przedstawiono na rysunkach 5 i 6.

Rys. 5. Zabezpieczenie przed zwarciem na wyjściu
Wewnętrzny timer hiccup odlicza czas 40 ms przed ponownym włączeniem zewnętrznego tranzystora FET. Jeśli zwarcie utrzymuje się, odłączenie wejścia zostanie ponownie aktywowane po wyzwoleniu czujnika prądu.

Rys. 6. Przeciążenie lub zwarcie na wyjściu przetwornicy
Tryb pracy PassThru
LT8342 to doskonały wybór do zastosowań samochodowych z preboostem, w których napięcie wejściowe przetwornicy boost jest zazwyczaj wyższe od regulowanego napięcia wyjściowego. Gdy wystąpi taka sytuacja, układ przechodzi w tryb PassThru. Górny wewnętrzny synchroniczny przełącznik zasilania pozostaje włączony przy 100% współczynniku wypełnienia, natomiast dolny przełącznik pozostaje wyłączony, tworząc bezpośrednią ścieżkę od wejścia do wyjścia. Układ przechodzi również w stan niskiego prądu spoczynkowego. Gdy zabezpieczenie przeciwzwarciowe nie jest włączone prąd ten jest równy 12 μA, a gdy zewnętrzny tranzystor FET odłącza wejście prąd jest równy 26,5 μA. Na rysunku 7 przedstawiono zastosowanie preboostu do zatrzymywania i rozruchu oraz zimnego rozruchu, a na rys. 8 zilustrowano jego działanie, gdy aktywny jest tryb PassThru.

Rys. 7. Przetwornica samochodowa 2 MHz z funkcją preboost do systemu start-stop i rozruchu na zimno z wyjściem 10 V i zabezpieczeniem przed zwarciem

Rys. 8. Praca w trybie PassThru, VIN = 1 2 V, ILOAD = 1 A
Wnioski
LT8342 oferuje szereg funkcji zapewniających niski poziom szumów, niski prąd wejściowy, wysoką wydajność i ochronę układu, wszystko w kompaktowej obudowie. Dzięki szerokiemu zakresowi napięcia wejściowego i wyjściowego, programowalnej częstotliwości przełączania, niskiemu poziomowi szumów i trybowi PassThru, układ ten idealnie nadaje się do ogólnych zastosowań samochodowych z preboostem i boostem. Praca w trybie Burst i niski prąd spoczynkowy na wejściu umożliwiają osiągnięcie sprawności przy małym obciążeniu przewyższającej sprawność typowych przetwornic podwyższających napięcie.
Michael Wu – autor artykułu, inżynier ds. zastosowań produktów w firmie Analog Devices, Inc. Pracuje w grupie High Performance Power (HPP), zajmując się monolitycznymi topologiami buck, boost i buck-boost. Uzyskał tytuł licencjata i magistra inżynierii elektrycznej na California Polytechnic State University w San Luis Obispo.
Opracowanie: Jarosław Doliński

[RAQ] Analiza zasilaczy impulsowych i prostowników: przekroczenia parametrów cewki indukcyjnej
[RAQ] Czy można sterować tranzystorami GaNFET za pomocą sterownika DC-DC pierwotnie zaprojektowanego dla krzemowych tranzystorów MOSFET?
[RAQ] Jak zmierzyć i określić czas miękkiego startu, gdy nie jest on opisany równaniem? [cz.1] 

![https://www.youtube.com/watch?v=BgxJVTwYJ-s Zapraszamy do obejrzenia filmu i wysłuchania krótkich wypowiedzi prelegentów Hardware Forum 2026 i organizatorów majowej konferencji dla inżynierów z branży elektronicznej: Konrad Bruliński z Lemontech, prof. Krzysztof Kulpa z Politechniki Warszawskiej, Zbigniew Huber z FLC, Ewa Załupska z firmy KROK, Jerzy Kozieł z MPTECH, Grzegorz Potyralski z VIGO Photonics, dr Krzysztof Czuba z Politechniki Warszawskiej, Anna Beata Kalisz Hedegaard z Quantum Security Defence, Adrian Cichosz z Elhurt Dystrybucja Anna Kamińska z Creotech Quantum, oraz Łukasz Jaeszke i Adam Jaeszke z TEK.day [materiał redakcyjny]](https://mikrokontroler.pl/wp-content/uploads/2026/05/tytulowe-film-1.png)



