Generator Peltza – eksperyment z użyciem zestawu ADALM2000
Zamieszczamy opis prostego eksperymentu z użyciem uniwersalnego środowiska pomiarowego ADALM2000. Tematem ćwiczenia są eksperymenty z generatorem Peltza, a celem jego zbadanie.
Wprowadzenie
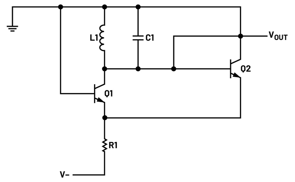
W przeciwieństwie do generatorów Clappa, Colpittsa i Hartleya zbudowanych z użyciem jednego tranzystora, w konfiguracji Peltza występują dwa tranzystory. Zwróćmy uwagę na to, że tranzystor przedstawiony na rysunku 1 pracuje w konfiguracji wzmacniacza ze wspólną bazą. Obwód rezonansowy składający się z elementów L1 i C1 stanowi obciążenie kolektora tego tranzystora. Jednocześnie wyjście Q1 steruje bazą tranzystora Q2 pracującego jako wtórnik emiterowy (wzmacniacz ze wspólnym kolektorem). Dodatnie sprzężenie zwrotne wymagane do wytworzenia drgań powstaje, gdy wyjście wtórnika emiterowego (emiter Q2) jest dołączone z powrotem do wejścia pierwszego stopnia ze wspólną bazą, czyli na emiter tranzystora Q1. Wzmocnienie napięciowe wzmacniacza ze wspólną bazą osiąga maksymalną wartość dla częstotliwości rezonansowej równoległego obwodu LC. Dla tej częstotliwości impedancja obwodu dąży do nieskończoności. Wzmocnienie wtórnika emiterowego jest zawsze nieco mniejsze od jedności. Łączne wzmocnienie w pętli przy rezonansie będzie znacznie większe od jedności utrzymując tym samym oscylacje.

Rys. 1. Podstawowa konfiguracja generatora Peltza
Częstotliwość rezonansowa obwodu LC jest określona równaniem 1.

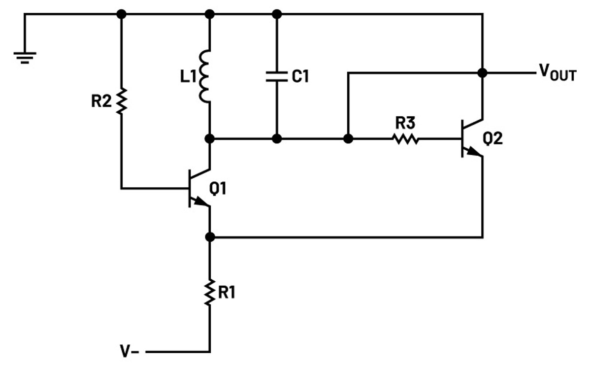
W konfiguracji Peltza amplituda peak-to-peak drgań w obwodzie LC jest ograniczona. Gdy napięcie na bazie Q2 osiąga wartość bardziej dodatnią niż napięcie masy, złącze kolektor-baza tranzystora Q2 zostaje spolaryzowane w kierunku przewodzenia, ograniczając maksymalną amplitudę dodatnią do wartości zbliżonej do spadku napięcia w przewodzącej diodzie. Podobnie jest w przypadku amplitudy ujemnej. Wówczas kolektor Q1 osiąga wartość ujemną wystarczającą do polaryzacji złącza kolektor-baza Q1 w kierunku przewodzenia. Gdy złącze kolektora-baza tranzystora BJT jest spolaryzowane w kierunku przewodzenia, prąd bazy gwałtownie wzrasta. Ten zwiększony prąd bazy można wykorzystać do zwiększenia amplitudy drgań między wartościami szczytowymi w obwodzie LC. Jeśli zostaną wstawione rezystory połączone szeregowo z bazą zarówno Q1, jak i Q2, jak pokazano na rysunku 2, dodatkowy prąd przepływający przez rezystory obniży napięcie baz Q1 i Q2 w szczytowych wartościach napięcia obwodu LC.

Rys. 2. Układ generatora, w którym zwiększono napięcie wyjściowe
Symulacje przed eksperymentami
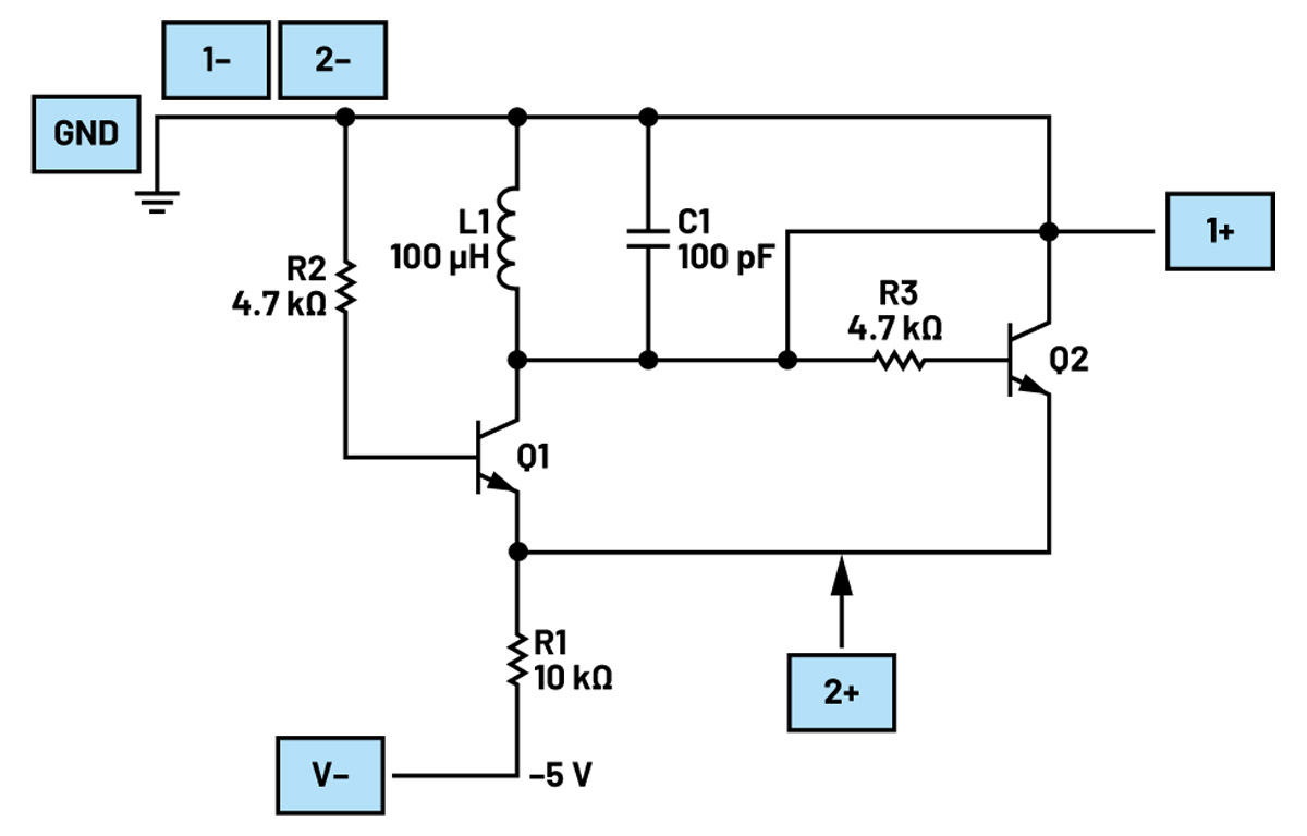
Zbuduj układ symulacyjny oscylatora Peltza, jak pokazano na rysunkach 1 i 2. Oblicz wartość rezystora polaryzacyjnego R1 tak, aby prądy kolektorów tranzystorów Q1 i Q2 były większe od 200 μA. Załóż, że układ jest zasilany napięciem ujemnym -5 V. Oblicz wartość C1 i L1 tak, aby częstotliwość rezonansowa wynosiła co najmniej 1 MHz. Przeprowadź symulację przejściową. Napięcie międzyszczytowe w obwodzie LC powinno być ograniczone do mniej niż ±1 spadku napięcia przewodzącej diody (~±0,6 V). Oblicz i zasymuluj wartości R2 = R3 tak, aby skok napięcia wyjściowego wzrósł do co najmniej ±1,25 V. Zapisz te wyniki, aby porównać je z pomiarami wykonanymi w układzie rzeczywistym i dołączyć do raportu laboratoryjnego.
Materiały
- Zestaw aktywnego uczenia ADALM2000
- Stykowa płytka prototypowa
- Przewody połączeniowe
- Dwa tranzystory NPN (2N3904)
- Jeden rezystor 10 kΩ
- Dwa rezystory 4,7 kΩ
- Jedna cewka indukcyjna 100 μH
- Jeden kondensator 100 pF
Instrukcja do ćwiczenia
Zbuduj na płytce prototypowej układ generatora Peltza pokazany na rysunku 3. Kwadraty wskazują miejsca dołączenia kanałów oscyloskopu i zasilania modułu ADALM2000. Pamiętaj, aby włączyć zasilanie dopiero po dokładnym sprawdzeniu połączeń.

Rys. 3. Układ generatora Peltza
Konfiguracja sprzętu
Ustaw czułość obu wejść oscyloskopu na 200 mV/dz, a podstawę czasu na 1 μs/dz. Ustaw wyzwalanie zboczem narastającym kanału 1. Sprawdź połączenia na płytce prototypowej pokazane na rysunku 4.

Rys. 4. Połączenia układu generatora Pelta na płytce prototypowej
Procedura
Włącz zasilanie –5 V. Obserwuj przebieg wyjściowy w kanale 1 oscyloskopu. Przebieg można również obserwować na emiterach Q1 i Q2, korzystając z kanału 2 oscyloskopu.

Rys. 5. Przebiegi w układzie generatora Peltza
Pytania
- Jaka jest główna funkcja generatora Peltza?
- Odmianą jakiego generatora jest generator Peltza?
- Która elementy konfiguracji odróżniają generator Peltza od generatorów Colpittsa i Clappa?
- Kiedy generator Peltza wykazuje lepsze cechy niż inne generatory LC, takie jak Colpitts lub Clapp?
Odpowiedzi można znaleźć na blogu StudentZone.
Opracowanie: Jarosław Doliński


Oscylator Clappa – ćwiczenie z serii ADALM2000
Oscylator Colpittsa: ćwiczenie laboratoryjne
Modulacja szerokości impulsu i jej zastosowanie w różnych aplikacjach [ćwiczenie z cyklu ADALM2000] 






