Generator impulsowy – pomiary wykonane z użyciem ADALM2000
Celem ćwiczenia jest zbadanie właściwości oscylatora wytwarzającego impulsowy przebieg wyjściowy, sterowany wejściowym sygnałem prostokątnym.
Podstawy
Generator sinusoidalny generuje ciągły przebieg sinusoidalny o określonej częstotliwości. W urządzeniach elektronicznych, na przykład takich jak radary, używane są układy, które wymagają aby generator był włączony przez określony czas i pozostawał w stanie wyłączenia do momentu, gdy będzie ponownie potrzebny.
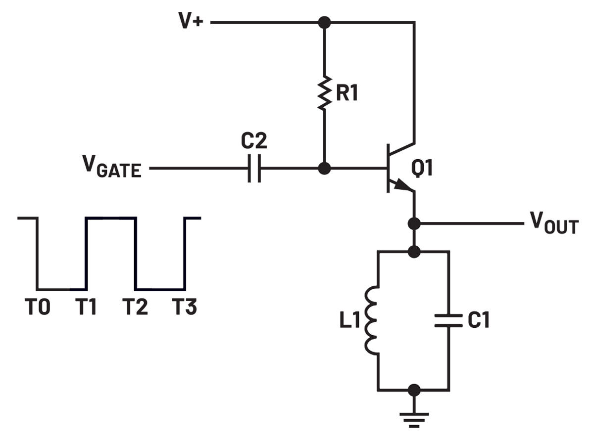
Urządzenia takie to generatory impulsowe, do których można w pewnym sensie zaliczyć tzw. generatory dzwoniące. Są to generatory sinusoidalne włączane i wyłączane w określonych momentach. Przykładowy schemat takiego generatora impulsowego przedstawiono na rysunku 1. Jest to konfiguracja z obwodem rezonansowym umieszczonym w emiterze tranzystora. Dodatni sygnał wejściowy na VGATE wprowadza tranzystor Q1 w stan silnego przewodzenie, co wymusza przepływ prądu przez cewkę L1, a w konsekwencji uniemożliwia wzbudzenie drgań w obwodzie LC. Ujemny impuls wejściowy (zwany bramką) zatyka tranzystor Q1, co umożliwia powstanie oscylacji lub dzwonienia w obwodzie rezonansowym. Stan ten trwa, aż do zakończenia sygnału bramki lub wygaszenia lub zatrzymania dzwonienia, w zależności od tego, co nastąpi wcześniej.

Rys. 1. Generator impulsowy
Aby przekonać się, jak działa ten układ, należy założyć, że dobroć Q obwodu rezonansowego LC jest wystarczająco wysoka, aby zapobiec tłumieniu sygnału. Wyjście układu jest aktywne (generuje sygnał) wtedy, gdy wejściowe napięcie bramkujące ma wartość ujemną (T0 do T1 i T2 do T3 – rys. 1). Przez pozostałą część czasu (T1 do T2) tranzystor silnie przewodzi, co powoduje całkowite wygaszenie sygnału na wyjściu. Szerokość wejściowego impulsu bramkującego ustala czas trwania sygnału wyjściowego. Wydłużenie czasu trwania impulsu bramkującego powoduje wydłużenie czasu oscylacji sygnału wyjściowego lub wydłużenie czasu dzwonienia.
Częstotliwość rezonansowa obwodu LC jest określona równaniem 1:

Można wyróżnić kilka typów generatorów impulsowych, które są wybierane w zależności od zastosowań. Na schemacie z rysunku 1 pokazano generator impulsowy z obciążeniem emiterowym. Obwód rezonansowy można umieścić również w kolektorze. W takim przypadku jest on nazywany generatorem impulsowym z obciążeniem kolektorowym. Różnica między generatorem z obciążeniem emiterowym a generatorem z obciążeniem kolektorowym polega na inaczej generowanym sygnale wyjściowym. W generatorze impulsowym z tranzystorem NPN z obciążeniem emiterowym oscylacje występują przy ujemnym napięciu wejściowym. W generatorze impulsowym z obciążeniem w kolektorze oscylacje występują, gdy sygnał wejściowy jest dodatni. W przypadku zastosowania tranzystora PNP stany aktywne zostaną odwrócone.
Prawdopodobnie czytelnicy zauważyli już, że w niniejszym omówieniu nie wspomniano o sprzężeniu zwrotnym. Pamiętajmy, że sprzężenie dodatnie było wymagane, aby generator mógł utrzymać drgania. W przypadku generatora impulsowego oscylacje są wytwarzane tylko przez bardzo krótki czas. Należy jednak pamiętać, że wraz ze wzrostem szerokości wejściowego impulsu bramkującego (który odcina tranzystor) amplituda przebiegu sinusoidalnego zaczyna maleć (jest tłumiona) pod koniec okresu sygnału bramkującego, co wynika z braku sprzężenia zwrotnego. Jeśli do konkretnego zastosowania wymagany jest długi czas oscylacji, potrzebny będzie obwód generatora ze sprzężeniem zwrotnym. Zasada działania pozostaje taka sama, z tą różnicą, że obwód sprzężenia zwrotnego podtrzymuje okres oscylacji przez pożądany czas.
Materiały
- Uniwersalny zestaw pomiarowy ADALM2000
- Płytka prototypowa bez lutowania
- Przewody połączeniowe
- Mały tranzystor NPN (2N3904)
- Rezystor 470 kΩ
- Cewka indukcyjna 100 μH
- Kondensator 100 pF
- Kondensator 0,1 μF
Instrukcja do ćwiczenia
Zbuduj na płytce prototypowej bez lutowania generator impulsowy pokazany na rysunku 2. Kwadraty wskazują miejsca podłączenia modułu ADALM2000: AWG, kanałów oscyloskopu i zasilacza. Pamiętaj, aby włączyć zasilanie dopiero po dokładnym sprawdzeniu okablowania.

Rys. 2. Schemat generatora impulsowego
Konfiguracja sprzętu
Skonfiguruj AWG1 tak, aby generował przebieg prostokątny o amplitudzie peak-to-peak 1,4 V i zerowym offsecie. Ustaw częstotliwość 50 kHz i wypełnienie 50% (stan wysoki przebiegu prostokątnego utrzymujący się przez 50% okresu). Ustaw oba wejścia oscyloskopu na 500 mV/dz, a podstawę czasu na 2 μs/dz. Ustaw wyzwalanie oscyloskopu na opadającym zboczu sygnału z kanału 1. Połączenia płytki prototypowej przedstawiono na rysunku 3.

Rys. 3. Połączenia płytki prototypowej układu generatora impulsowego
Procedura
Włącz zasilanie +5 V i uruchom AWG. Obserwuj przebieg wyjściowy. Powinien składać się z serii kilku okresów przebiegu sinusoidalnego, rozpoczynającej się na opadającym zboczu przebiegu prostokątnego z AWG 1 i kończącej się na zboczu narastającym (rysunek 4).

Rys. 4. Oscylogram przedstawiający wyjściowy przebieg sinusoidalny
Drgania zawierają się między wartością dodatnią a ujemną wokół poziomu zerowego (0 V). Zmierz częstotliwość wyjściową przebiegu sinusoidalnego. Zmierz amplitudę międzyszczytową szczytową pierwszego i ostatniego cyklu serii wyjściowej przebiegu sinusoidalnego. O ile spadła amplituda od początku do końca serii?
Pytania
Czym jest generator impulsowy? Jakie są typowe zastosowania generatorów impulsowych?
Odpowiedzi znajdziesz na blogu StudentZone.
Opracowanie: Jarosław Doliński

Generator Peltza – eksperyment z użyciem zestawu ADALM2000
Zastosowanie zestawu ADALM2000 do pomiarów wzmacniacza sprzężonego transformatorowo
Układ pomiaru tętna, który może zbudować nawet początkujący elektronik 

![https://www.youtube.com/watch?v=BgxJVTwYJ-s Zapraszamy do obejrzenia filmu i wysłuchania krótkich wypowiedzi prelegentów Hardware Forum 2026 i organizatorów majowej konferencji dla inżynierów z branży elektronicznej: Konrad Bruliński z Lemontech, prof. Krzysztof Kulpa z Politechniki Warszawskiej, Zbigniew Huber z FLC, Ewa Załupska z firmy KROK, Jerzy Kozieł z MPTECH, Grzegorz Potyralski z VIGO Photonics, dr Krzysztof Czuba z Politechniki Warszawskiej, Anna Beata Kalisz Hedegaard z Quantum Security Defence, Adrian Cichosz z Elhurt Dystrybucja Anna Kamińska z Creotech Quantum, oraz Łukasz Jaeszke i Adam Jaeszke z TEK.day [materiał redakcyjny]](https://mikrokontroler.pl/wp-content/uploads/2026/05/tytulowe-film-1.png)



