Mieszacze aktywne – ćwiczenie z serii ADALM
W artykule zostały omówione konfiguracje mieszaczy aktywnych. Jak zwykle, najpierw zagadnienie zostanie przedstawione od strony teoretycznej, a następnie wykonamy proste ćwiczenie i symulacje, które pozwolą zrozumieć zasady działania tych urządzeń.
Podstawy teoretyczne
Mieszacz to urządzenie trójportowe, które może modulować lub demodulować sygnał. W praktyce są stosowane konfiguracje zarówno pasywne, jak i aktywne. Główną funkcją mieszacza jest zmiana częstotliwości sygnału przy zachowaniu wszystkich jego pozostałych cech charakterystycznych. Różnica między obydwoma konfiguracjami polega na tym, że w mieszaczu aktywnym sygnał wyjściowy jest wzmacniany podczas konwersji przez elementy aktywne, a w mieszaczu pasywnym nie.
Sygnał wyjściowy mieszacza może mieć dwie składowe, jak pokazano na rysunku 1. Mieszacz przyjmuje dwa sygnały wejściowe o różnych częstotliwościach i generuje jeden sygnał wyjściowy, który zawiera składowe będące sumą lub różnicą dwóch częstotliwości wejściowych. Częstotliwości te można zidentyfikować jako: oscylator lokalny (LO), częstotliwość radiowa (RF) oraz częstotliwość pośrednia (IF).

Rys. 1. Symboliczne przedstawienie mieszacza
Mieszacze są używane głównie do konwersji częstotliwości, którą można sklasyfikować jako konwersję w górę lub konwersję w dół. Port LO jest zawsze portem wejściowym, w przeciwieństwie do portów RF i IF, które mogą być portami wejściowymi lub wyjściowymi w zależności od zastosowania. W mieszaczu z konwersją w dół drugim portem wejściowym jest port RF, a wyjście ma niższą częstotliwość pośrednią, jak pokazano na rysunku 2a.

Rys. 2. a) schemat mieszacza z konwersją w dół, b) schemat mieszacza z konwersją w górę
W mieszaczu z konwersją w górę drugim wejściem jest sygnał IF, a wyjściem jest sygnał RF, jak pokazano na rysunku 2b.
Materiały
- Uniwersalny zestaw pomiarowy ADALM2000
- Płytka prototypowa bez lutowania i zestaw przewodów połączeniowych
- Rezystor 1 kΩ – 2 szt.
- Rezystor 6,8 kΩ – 2 szt.
- Precyzyjny wzmacniacz operacyjny OP37
- Precyzyjny blok przełączanych kondensatorów LTC1043
- Tranzystor MOSFET z kanałem N: ZVN3310 – 2 szt., ZVN2210A – 1 szt.
Aktywny mieszacz pojedynczo zrównoważony
Mieszacze można również podzielić na pojedynczo zrównoważone i podwójnie zrównoważone. Każdy z tych typów ma swoje zalety i wady.
Mieszacz pojedynczo zrównoważony, często nazywany po prostu mieszaczem zrównoważonym, tłumi albo sygnał LO, albo sygnał RF, ale nie oba jednocześnie. Konfiguracja ta jest rzadko stosowana ze względu na podatność na zakłócenia w wejściowym sygnale LO. Główną wadą jest przepuszczanie sygnału IF-LO. Oznacza to, że jeśli częstotliwość sygnału IF nie jest znacznie niższa od częstotliwości sygnału LO, sygnał LO może przedostawać się do sygnału IF. Schemat prostego mieszacza pojedynczo zrównoważonego pokazano na rysunku 3.

Rys. 3. Mieszacz pojedynczo zrównoważony
Konfiguracja sprzętowa
Połącz układ według rysunku 4.

Rys. 4. Połączenia na płytce prototypowej mieszacza pojedynczo zrównoważonego
Procedura
Użyj dwóch kanałów generatora sygnału W1 i W2 jako źródeł częstotliwości wejściowych do mieszacza. Jako częstotliwość LO użyj W1 i ustaw w nim przebieg sinusoidalny o częstotliwości 200 kHz i amplitudzie 5 V. Jako wejście RF użyj generatora W2. Do mieszania z podwyższaniem częstotliwości generator W2 powinien mieć niższą częstotliwość niż częstotliwość LO, więc sygnał W2 powinien mieć częstotliwość 25 kHz i amplitudę 5 V. Oczekujemy, że sygnał wyjściowy będzie miał częstotliwości 185 kHz i 235 kHz. Używamy analizatora widma, którego kanał analogowy Ch2 monitoruje wejście RF, W2, natomiast Ch1 monitoruje wyjście IF. Wynik przedstawiono na rysunku 5a.

Rys. 5. a) wykres widma konwersji w górę, b) wykres widma konwersji w dół
W przypadku mieszania z konwersją w dół należy ustawić parametry W2: przebieg sinusoidalny o częstotliwości 260 kHz i amplitudzie 5 V – będzie to sygnał wejściowy RF do mieszacza. Oczekiwany sygnał wyjściowy powinien mieć częstotliwość 50 kHz, a widmo powinno wyglądać tak, jak na rysunku 5b.
Aktywny mieszacz pojedynczo zrównoważony zrealizowany przy użyciu układu LTC1043
Wprowadzenie
W idealnym przypadku, aby spełnić wymagania dla mieszacza dotyczące niskiego poziomu szumów i wysokiej liniowości, potrzebny jest układ realizujący funkcję przełączania polaryzacji w odpowiedzi na sygnał wejściowy LO. Mieszacz można zatem zredukować do postaci przedstawionej na rysunku 6. Widoczny na nim układ rozdziela sygnał RF na składowe w fazie (0°) i przeciwfazie (180°). Przełącznik sterowany sygnałem LO wybiera na przemian sygnały w fazie i przeciwfazie. W ten sposób – upraszczając – idealny mieszacz można modelować jako przełącznik znaku.

Rys. 6. Idealny mieszacz przełączający
Symulacja
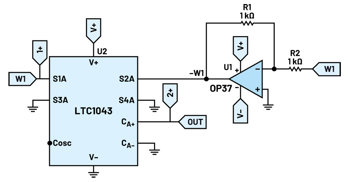
Aby zademonstrować koncepcję mieszania, możemy użyć idealnego mieszacza przełączającego pokazanego na rysunku 6. Mieszacz można zbudować przy użyciu przełącznika analogowego CMOS LTC1043. Jest to monolityczny, zrównoważonym ładunkowo, podwójny blok z przełączanymi kondensatorami. Para przełączników naprzemiennie łączy zewnętrzny kondensator do napięcia wejściowego, a następnie przełącza naładowany kondensator do portu wyjściowego. Układ ma wewnętrzny zegar, którego częstotliwość można regulować za pomocą zewnętrznego kondensatora. Jeśli do wyprowadzenia Cosc nie jest podłączony żaden kondensator, wewnętrzny generator będzie miał częstotliwość 210 kHz. Przy zastosowaniu zewnętrznego kondensatora o pojemności 39 pF (najmniejsza wartość z zestawu elementów) wewnętrzny generator układu LTC1043 będzie miał częstotliwość 80 kHz. Symulację przeprowadzono dla konfiguracji bez kondensatora podłączonego do nóżki Cosc.

Rys. 7. Mieszacz przełączający z układem LTC1043
Na rysunku 7 przedstawiono schemat układu symulowanego w programie LTspice®, ale można go też zrealizować używając elementów rzeczywistych zmontowanych na płytce prototypowej. Wykorzystujemy wejścia pierwszego przełącznika układu LTC1043. Sygnał wejściowy zostanie wygenerowany w kanale 1 generatora sygnałów, który jest dołączony do nóżki S1A układu. Aby uzyskać jego wersję odwróconą, budujemy prosty wzmacniacz odwracający o wzmocnieniu jednostkowym i dołączamy go do wejścia S2A. Wyjściem jest nóżka CA+ układu, do której dołączamy kanał 2+ oscyloskopu. W przypadku mieszacza obniżającego częstotliwość kanał 1 generatora sygnału musi być ustawiony na częstotliwość wyższą niż częstotliwość generatora — na przykład 250 kHz. Sygnał wyjściowy będzie różnicą między tymi dwiema częstotliwościami, wynoszącą 40 kHz (rysunek 8).

Rys. 8. Analiza FFT mieszacza obniżającego częstotliwość
Jeśli kanał 1 generatora sygnału zostanie ustawiony na 60 kHz, sygnał wyjściowy będzie miał dwie składowe (jedną o częstotliwości fLo + fin = 270 kHz i drugą o częstotliwości fLo – fin = 150 kHz). Analiza FFT mieszacza podwyższającego częstotliwość została przedstawiona na rysunku 9.

Rys. 9. Analiza FFT mieszacza podwyższającego częstotliwość
Mieszacz podwójnie zrównoważony lub komórka Gilberta
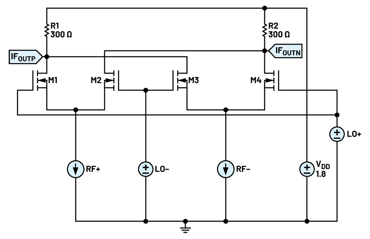
Mieszacze podwójnie zrównoważone stosuje się głównie w celu usunięcia składowych iloczynu LO z sygnału wyjściowego. Konfiguracja ta wymaga dwóch układów mieszaczy pojedynczo zrównoważonych z dwoma tranzystorami różnicowymi RF, połączonymi antyrównolegle. Tworzą one parę przełączającą o przeciwnej polaryzacji. Iloczyny LO znoszą się, a sygnał RF jest podwajany na wyjściu. Taka konfiguracja zapewnia wysoki stopień izolacji między LO a IF, co zmniejsza wymagania dotyczące filtrowania stosowanego po mieszaniu sygnału. Jeśli chodzi o szumy, mieszacze te są mniej podatne na zakłócenia niż mieszacze pojedynczo zrównoważone ze względu na różnicowy sygnał RF. Mieszacz ten znany jest również jako komórka Gilberta (rysunek 10).

Rys. 10. Konfiguracja komórki Gilberta
Jak widać na schemacie, mieszacz z komórką Gilberta charakteryzuje się dużą symetrią. Umożliwia to uzyskanie zrównoważenia oraz odrzucenia sygnałów LO i RF na wyjściu. Komórka Gilberta nie jest tak powszechnie stosowana w systemach z elementami dyskretnymi, ponieważ wymaga dużej ich liczby. Jednak w przypadku układów scalonych mieszacze z komórką Gilberta są idealne, ponieważ liczba elementów nie ma większego znaczenia. Nie wymagają one elementów nawijanych, takich jak transformatory lub cewki indukcyjne, a jednocześnie zapewniają dużą wydajność.
Symulacja w LTspice
Elementy dostarczone w zestawie nie wystarczają do zbudowania układu, zamiast tego przeprowadźmy więc symulację w programie LTspice. Pliki LTspice do symulacji można pobrać z serwisu LTspice Education Tools na GitHubie. Na rysunku 11 przedstawiono sygnał wyjściowy IF układu. Wzięliśmy różnicę między dodatnim a ujemnym wyjściem IF.

Rys. 11. Symulacja komórki Gilberta w programie LTspice
Aktywny mieszacz podwójnie zrównoważony zrealizowany przy użyciu układu LTC1043
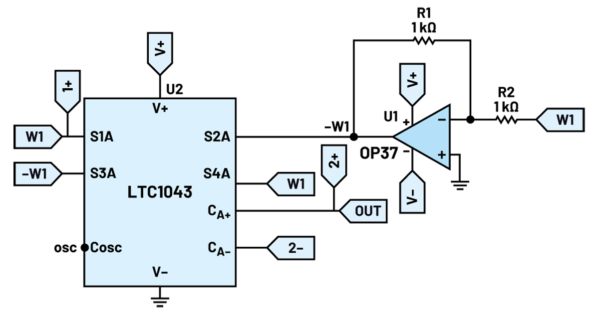
Konfiguracja mieszaczy podwójnie zrównoważonych wymaga dwóch układów pojedynczo zrównoważonych. Konfigurację tę można zbudować stosując układ LTC1043. Ma on wiele przełączników i zapewnia niezbędną parę przełączników połączonych antyrównolegle. Na rysunku 12 przedstawiono schemat układu. Schemat i połączenia są niemal identyczne — jedynie wejścia drugiego przełącznika (S3A, S4A) są połączone w odwrotnej kolejności do wejść pierwszego przełącznika (S1A, S2A). W tym przypadku oglądamy przebieg wyjściowy za pomocą oscyloskopu: kanał 2+ dołączony do wyprowadzenia CA+, a 2– do CA–.

Rys. 12. Mieszacz podwójnie zrównoważony z układem LTC1043
Aby przeanalizować konfigurację przetwarzania w dół, w kanale 1 generatora sygnałów zastosowano przebieg sinusoidalny o częstotliwości 250 kHz i amplitudzie międzyszczytowej 1 V. Wyniki analizy FFT przedstawiono na rysunku 13.

Rys. 13. Analiza FFT przetwarzania w dół
W przypadku przetwarzania w górę przebieg sinusoidalny generowana z kanału 1 będzie miał częstotliwość mniejszą niż częstotliwość wewnętrznego generatora układu LTC1043 — na przykład 50 kHz. Analizę FFT dla tej częstotliwości przedstawiono na rysunku 14.

Rys. 14. Analiza FFT przetwarzania w górę
Pytania
- Jaka jest główna zaleta stosowania mieszacza podwójnie zrównoważonego (komórka Gilberta) w porównaniu z mieszaczem pojedynczo zrównoważonym?
- Jaką rolę odgrywa układ LTC1043 w realizacji aktywnego mieszacza?
Odpowiedzi można znaleźć na blogu StudentZone.
Opracowanie: Jarosław Doliński

Modulator kołowy z diodami
Generator Peltza – eksperyment z użyciem zestawu ADALM2000
Podstawowe konfiguracje wzmacniaczy operacyjnych 




