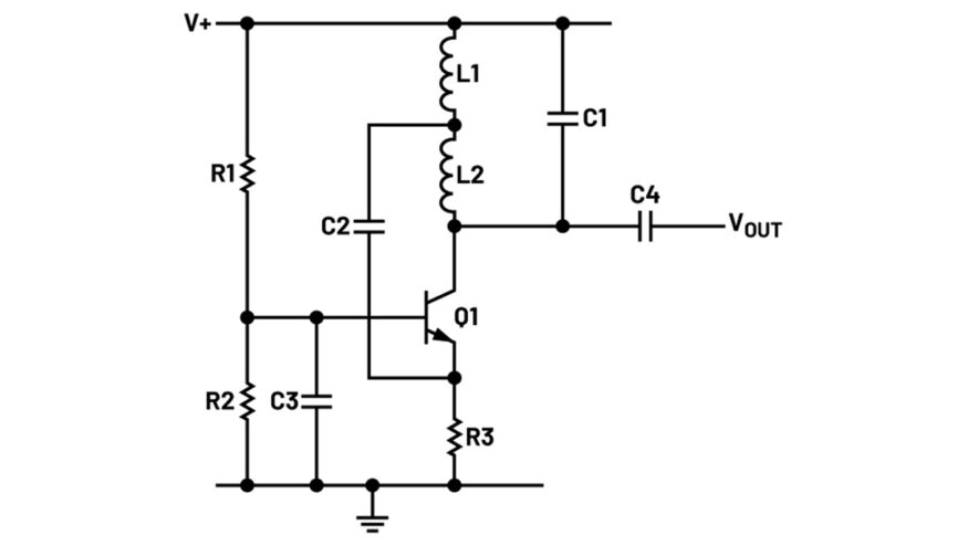
Hartley
Multimedia:
O nowościach opowiadają: Henri Parmentier z firmy ADLINK, Frederic Capmas ze Stereo Labs, Mike Engelhardt, Daniel Zaleski z Analog Devices, Steve Tateosian z firmy Infineon, Alexandra Slavova z Renesas, Arpad Nagy i Jeremy Stacy z Silicon Labs, Clement Lin z NEXCOM, Hakim Cherif z firmy Microchip, Sean Murphy z MIPS, Maciej Michna z Nordic Semiconductor, Youssef Abdelsalam i Aly Barakat z firmy Mouser, Vivek Singhal z Texas Instruments, Heike Strechfuss z Codico oraz David Sum i Thomas Kaminski z Advantech. Na saksofonie gra Eugen Knittel.
Krótkich wypowiedzi podczas marcowych jednodniowych targów TEK.day 2026 we Wrocławiu udzielili: Szymon Gomółka z Vision Engineering, Krystyna Fluder biorąca udział w projekcie łazika Scorpio, Tadeusz Asyngier z Tektronix, Janusz Komecki z firmy DOLD i Adrian Mikołajczyk z LUG Light Factory. Zapraszamy do obejrzenia filmu!
Kalendarium:
- 25.05.2026 - 26.05.2026 14. Ogólnopolski Szczyt Energetyczny OSE GDAŃSK 2026 | 25-26.05.2026
- 27.05.2026 - 28.05.2026 SemicPoland – Semiconductor Industry Forum | 27-28.05.2026
- 09.06.2026 - 11.06.2026 PCIM Expo Norymberga – międzynarodowe targi i konferencja poświęcone energoelektronice i jej zastosowaniom | 9-11.06.2026
- 25.06.2026 - 26.06.2026 MIXDES 2026 – 33. międzynarodowa konferencja poświęcona układom scalonym i systemom elektronicznym
- 08.09.2026 - 11.09.2026 XXXIV Międzynarodowy Salon Przemysłu Obronnego | 8-11.09.2026
- 26.09.2026 - 27.09.2026 FPGA Hackathon organizowany przez firmę Nokia | 26-27.09.2026
Kursy video:
Linki do pobrania bezpłatnych kursów:
- e-paper w teorii i praktyce (KAmodEPAPER)... >> link
- Pierwsze kroki z STM32F0DISCOVERY... >>link
- Sterowniki S7-1200 w praktyce... >> link
- Kurs VHDL na FPGA... >> link
- JAVA na STM32 (STM32F429I-DISCO)... >> link
- Aplikacje zestawu Infineon RelaxKit z XMC4500 (Cortex-M4)... >> link
- Podstawy elektroniki z Analog Discovery... >> link
- Obsługa wyświetlacza e-paper na STM32L0538-DISCO... >> link
- Kurs programowania mikrokontrolerów ATxmega... >> link
- Przykłady aplikacji dla STM32F429I-DISCO pisanych w środowisku .NET Microframework na STM32... >> link
- Biblioteki graficzne dla PIC32 w praktyce... >> link
- Przykłady aplikacji zestawu ADuCino360 (Cortex-M3)... >> link
- Obsługa Kinetis Design Studio (Freescale/NXP)... >> link
- GUIX Studio - mikrokontrolery Renesas Synergy w aplikacjach graficznych >> link
- Praktyczne aplikacje sterownika Siemens LOGO! 8>> link
- Obsługa wyświetlaczy OLED za pomocą mikrokontrolerów PIC24... >> link
- Środowisko mbed w praktyce - przykłady na STM32 i nie tylko... >> link
- Kurs Arduino - praktyczne projekty>> link
- Kurs projektowania w FPGA - praktyczne projekty dla maXimatora (FPGA MAX10) >> link
- Implementacja projektów w układach FPGA Lattice MacXO2 >> link
- STM32Duino: Arduino dla STM32 >>link
- Analog Discovery 2 w praktyce >>link
- SEGGER Embedded Studio + ekosystem - z myślą o STM32 >>link
- Moduły Digilent Pmod i STM32 >> link
- LTspice tips&tricks >> link
- Praktyczne przykłady na sterownik PLC SIMATIC S7-1200 >>link




