Generator Hartleya
Generatory stanowią bardzo obszerny zakres podstaw elektroniki, z którym obowiązkowo musi zapoznać się każdy student tego kierunku. W naszym portalu opisywaliśmy już kilka podstawowych konfiguracji generatorów, w tym artykule omawiamy generator Harley’a. Jak zwykle po małej dawce teorii zachęcamy do przeprowadzenia eksperymentu praktycznego z zastosowaniem uniwersalnego zestawu pomiarowego ADALM 2000.
Cel
Jak już wiemy, w praktyce inżynierskiej mamy do czynienia z wieloma konfiguracjami generatorów. Niniejsze ćwiczenie laboratoryjne jest poświęcone konfiguracji Hartleya, w której ścieżkę sprzężenia zwrotnego stanowi dzielnik indukcyjny z odczepami.
Podstawowe informacje
Generator Hartleya jest układem szczególnie dobrze nadającym się do generowania sygnałów sinusoidalnych o dość niskim poziomie zniekształceń w zakresie częstotliwości radiowych od 30 kHz do 30 MHz. Konfigurację Hartleya można rozpoznać po zastosowaniu dzielnika indukcyjnego z odczepami (L1 i L2 na rysunku 1). Częstotliwość drgań można obliczyć w taki sam sposób, jak w przypadku każdego równoległego obwodu rezonansowego, korzystając z równania 1:

gdzie L = L1 + L2
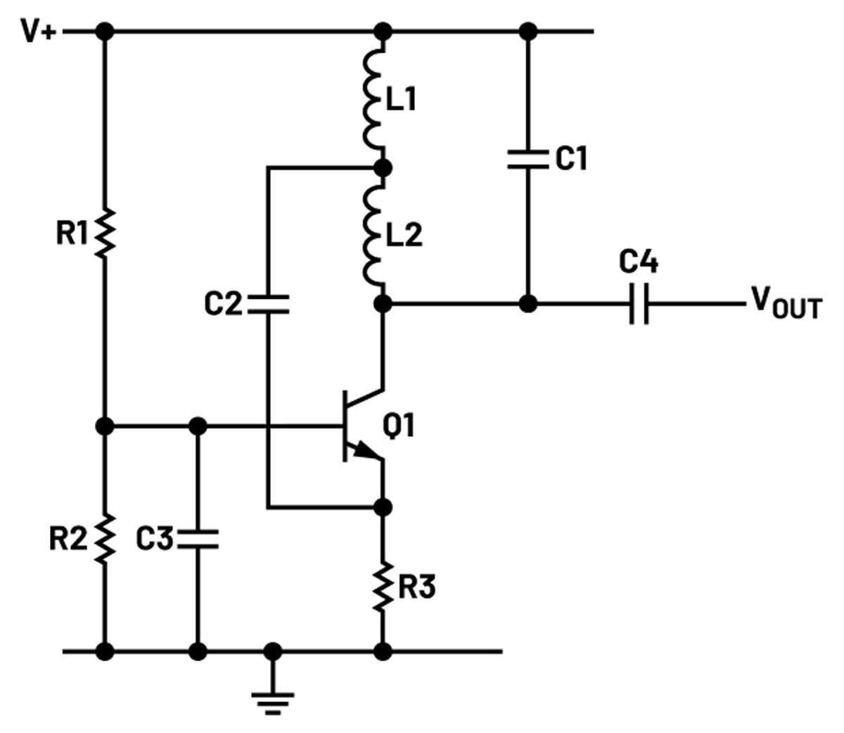
Typowy generator Hartleya przedstawiono na rysunku 1. Równoległy układ rezonansowy, określający częstotliwość, jest utworzony przez cewki L1, L2 i kondensator C1. Służy on jako impedancja obciążenia kolektora tranzystora Q1 stanowiącego wzmacniacz ze wspólną bazą. Dzięki temu wzmacniacz osiąga wysokie wzmocnienie tylko przy częstotliwości rezonansowej.
Punkt pracy tranzystora Q1 jest ustalany przez dzielnik rezystancyjny R1 i R2, przy czym dla prądu zmiennego baza jest dołączona bezpośrednio do uziemienia przez kondensator C3. W układzie ze wspólną bazą przebieg napięcia wyjściowego na kolektorze i sygnał wejściowy na emiterze są w fazie. Dzięki temu część sygnału wyjściowego z węzła między L1 i L2, przesyłana zwrotnie do emitera z dostrojonego obciążenia kolektora poprzez kondensator sprzęgający C2, zapewnia wymagane dodatnie sprzężenie zwrotne.

Rys. 1. Podstawowy schemat generator Hartleya
Kondensator C2 tworzy wraz z rezystorem emiterowym R3 stałą czasową odpowiadającą niskiej częstotliwości, zapewniającą średni poziom napięcia stałego proporcjonalny do amplitudy sygnału sprzężenia zwrotnego na emiterze tranzystora Q1. W ten sposób realizowana jest automatyczna regulacja wzmocnienia, zapewniając uzyskanie wzmocnienia w zamkniętej pętli równego 1, wymaganego do generowania przebiegu. Rezystor emiterowy R3 nie jest odsprzężony, ponieważ węzeł emiterowy służy jako wspólne wejście wzmacniacza ze wspólną bazę. Baza jest dla prądu zmiennego połączona z masą za pomocą C3, co zapewnia bardzo niską reaktancję przy częstotliwości generatora.
Symulacje przedlaboratoryjne
Zbuduj schemat symulacyjny generatora Hartleya pokazanego na rysunku 1. Oblicz wartości rezystorów polaryzujących R1 i R2 tak, aby przy rezystorze emiterowym R3 o rezystancji 1 kΩ prąd kolektora w tranzystorze NPN Q1 wynosił około 1 mA. Załóż, że układ jest zasilany ze źródła napięcia 10 V. Należy zadbać o to, by suma R1 i R2 (całkowita rezystancja większa niż 10 kΩ) była tak wysoka, jak to możliwe, aby prąd stały w dzielniku rezystancyjnym był jak najniższy. Należy pamiętać, że C3 zapewnia uziemienie dla prądu przemiennego dla bazy Q1. Ustaw kondensator odsprzęgający bazy C3 i kondensator C4 zapewniający zmiennoprądowe sprzężenie na wyjściu. Przyjmujemy pojemność C4 równą 0,1 μF. Oblicz wartość C1 tak, aby częstotliwość rezonansowa, przy indukcyjności cewki L1 równej 1 μH i L2 na 10 μH, była zbliżona do 750 kHz. Przeprowadź symulację czasową. Zapisz te wyniki, aby porównać je z pomiarami wykonanymi na rzeczywistym układzie.
Materiały
- Uniwersalny zestaw pomiarowy ADALM2000
- Płytka prototypowa bez lutowania i zestaw przewodów połączeniowych
- Tranzystor NPN 2N3904 – 1 szt.
- Cewka indukcyjna 1 µH – 1 szt.
- Cewka indukcyjna 10 µH – 1 szt.
- Cewka indukcyjna 100 µH – 1 szt.
- Kondensator 1 nF (opcjonalne wartości C1 wymienione poniżej) – 1 szt.
- Kondensator 0,1 µF (oznaczenie 104) – 2 szt.
- Kondensator 0,01 µF (oznaczenie 103) – 1 szt.
- Rezystor 1 kΩ – 1 szt.
- Inne rezystory, kondensatory i cewki indukcyjne w razie potrzeby
Instrukcja
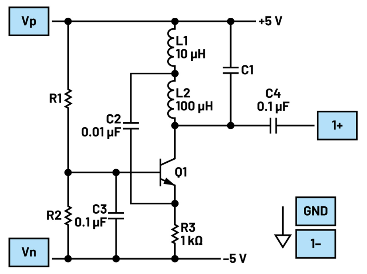
Zbuduj generator Hartleya pokazany na rysunku 2, używając do tego płytki prototypowej bez lutowania. Wybierz standardowe wartości z zestawu elementów dla rezystorów polaryzujących R1 i R2 tak, aby rezystor emiterowy R3 miał wartość 1 kΩ, a prąd kolektora w tranzystorze NPN Q1 wynosił około 1 mA. Częstotliwość generatora może wynosić od około 500 kHz do 2 MHz w zależności od wartości wybranych dla L1, L2 i C1. Zacznij od L1 = 10 µH i L2 = 100 µH. Generator taki może generować przebieg sinusoidalny o amplitudzie przekraczającej 10 V p-p przy częstotliwości zbliżonej do wartości ustawionej przez wybrany element C1. Po wypróbowaniu różnych wartości dla C1, zmień L1 na 1 µH i L2 na 10 µH.

Rys. 2. Badany generator Hartleya
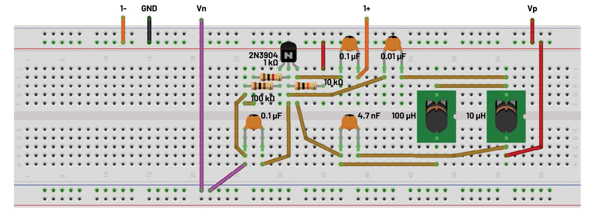
Konfiguracja sprzętowa
Niebieskie kwadraty wskazują miejsca podłączenia modułu ADALM2000, generatora impulsów (AWG), kanałów oscyloskopu oraz zasilaczy. Należy pamiętać, że zasilacze są włączane dopiero po dokładnym sprawdzeniu okablowania. Schemat układu na płytce prototypowej przedstawiono na rysunku 3.

Rys. 3. Schemat montażowy generatora Hartleya na płytce prototypowej
Procedura
Po zakończeniu montażu generatora Hartleya należy sprawdzić, czy układ generuje prawidłowy przebieg, włączając zasilacze +5 V i –5 V oraz podłączając jeden z kanałów oscyloskopu do zacisku wyjściowego. Rezystancja R3 może mieć dość duże znaczenie, powodując albo duży i zniekształcony przebieg, albo przerywany, niski lub brak sygnału wyjściowego. Znalezienie najlepszej oporności R3 może być łatwe do przeprowadzenia, jeśli rezystor ten zastąpi się potencjometrem 1 kΩ. Pozwoli to na łatwe eksperymentowanie i znalezienie wartości, która zapewnia najlepszy kształt przebiegu i niezawodną amplitudę. Przykładowy wykres przy użyciu R1 = 10 kΩ, R2 = 1 kΩ, R3 = 100 Ω i C1 = 4,7 nF przedstawiono na rysunku 4.

Rys. 4. Oscylogram przebiegu generowanego w generatorze Hartleya
Pytania
- Jaka jest główna funkcja generatora Hartleya?
- W jakich praktycznych zastosowaniach stosowany jest generator Hartleya?
Odpowiedzi można znaleźć na blogu StudentZone.
Opracowanie: Jarosław Doliński

Generator Peltza – eksperyment z użyciem zestawu ADALM2000
Oscylator Colpittsa: ćwiczenie laboratoryjne
Oscylator Clappa – ćwiczenie z serii ADALM2000 





